Kivy 基础
Kivy 依赖于许多库,例如 SDL2、gstreamer、PIL、Cairo 等。它们并非都是必需的,但根据您正在使用的平台,安装它们可能会很麻烦。为了简化您的开发过程,我们为 Windows、macOS 和 Linux 提供预打包的二进制文件。
请查看以下页面之一以获取详细的安装说明:
或者,可以在此处找到开发版本的说明:
创建一个应用程序¶
创建一个 kivy 应用程序非常简单:
这是一个最小应用程序的示例:
import kivy
kivy.require('2.1.0') # replace with your current kivy version !
from kivy.app import App
from kivy.uix.label import Label
class MyApp(App):
def build(self):
return Label(text='Hello world')
if __name__ == '__main__':
MyApp().run()您可以将其保存到一个文本文件中,例如main.py ,然后运行它。
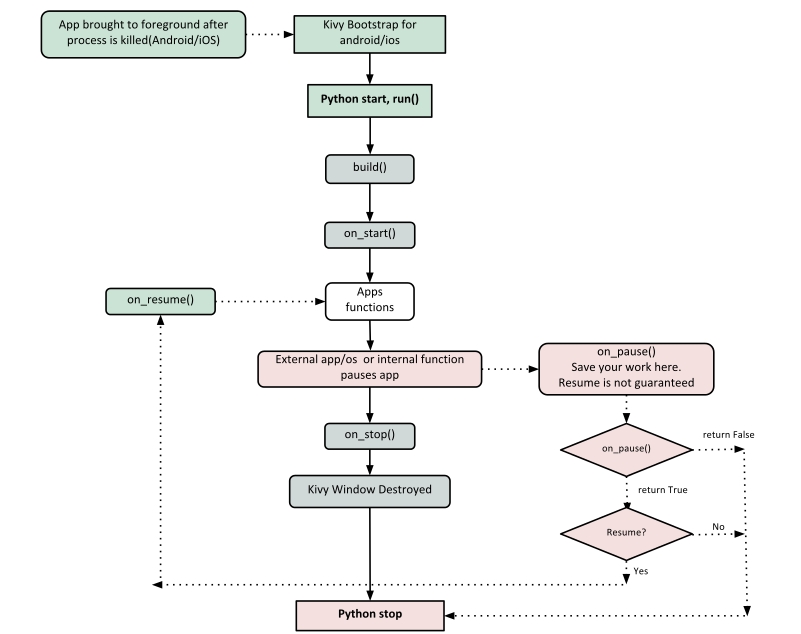
Kivy 应用生命周期¶
首先,让我们熟悉一下 Kivy 应用程序的生命周期。

正如您在上面看到的,出于所有意图和目的,我们应用程序的入口点是 run() 方法,在我们的例子中是“MyApp().run()”。我们将回到这一点,但让我们从这行开始:
from kivy.app import App要求您的 App 的基类继承自App类。它存在于 kivy_installation_dir/kivy/app.py 中。
笔记
如果您想更深入地研究 Kivy App 类的功能,请继续打开该文件。我们鼓励您打开代码并通读它。Kivy基于Python,使用Sphinx做文档,所以每个类的文档都在实际文件中。
同样在第 5 行:
from kivy.uix.label import Label这里要注意的一件重要事情是包/类的布局方式。该 uix模块是包含用户界面元素(如布局和小部件)的部分。
继续第 8 行:
class MyApp(App):这是我们定义Kivy 应用程序基类的地方。您应该只需要在此行中更改您的应用程序MyApp的名称。
继续第 10 行:
def build(self):如上图突出显示,显示了Kivy App Life Cycle 的外壳,这是您应该初始化并返回Root Widget 的函数。这是我们在第 11 行所做的:
return Label(text='Hello world')这里我们用文本“Hello World”初始化一个标签并返回它的实例。此标签将成为此应用程序的根小部件。
笔记
Python 使用缩进来表示代码块,因此请注意,在上面提供的代码中,类和函数定义在第 11 行结束。
现在让我们的应用程序在第 14 行和第 15 行运行:
if __name__ == '__main__':
MyApp().run()这里初始化了类MyApp并调用了它的 run() 方法。这将初始化并启动我们的 Kivy 应用程序。
运行应用程序¶
要运行该应用程序,请按照适用于您的操作系统的说明进行操作:
适用于 Windows、Linux、macOS 或 RPi。从你安装 Kivy 的终端 运行:
python main.py对于 Android 或 iOS,您的应用程序需要一些补充文件才能运行。请参阅创建适用于 Android 的程序包或参阅创建适用于 iOS 的程序包以供进一步参考。
应打开一个窗口,显示覆盖整个窗口区域的单个标签(带有文本“Hello World”)。这里的所有都是它的。

自定义应用程序¶
让我们稍微扩展一下这个应用程序,比如说一个简单的用户名/密码页面。
from kivy.app import App
from kivy.uix.gridlayout import GridLayout
from kivy.uix.label import Label
from kivy.uix.textinput import TextInput
class LoginScreen(GridLayout):
def __init__(self, **kwargs):
super(LoginScreen, self).__init__(**kwargs)
self.cols = 2
self.add_widget(Label(text='User Name'))
self.username = TextInput(multiline=False)
self.add_widget(self.username)
self.add_widget(Label(text='password'))
self.password = TextInput(password=True, multiline=False)
self.add_widget(self.password)
class MyApp(App):
def build(self):
return LoginScreen()
if __name__ == '__main__':
MyApp().run()在第 2 行,我们导入一个Gridlayout:
from kivy.uix.gridlayout import GridLayout此类用作我们在第 7 行定义的根小部件 (LoginScreen) 的基础:
class LoginScreen(GridLayout):在类 LoginScreen 的第 9 行,我们覆盖了该方法 __init__()以添加小部件并定义它们的行为:
def __init__(self, **kwargs):
super(LoginScreen, self).__init__(**kwargs)人们不应该忘记调用 super 以实现被重载的原始类的功能。另请注意,在调用 super 时不要省略**kwargs是一个好习惯,因为它们有时会在内部使用。
继续前往 11 号线及以后:
self.cols = 2
self.add_widget(Label(text='User Name'))
self.username = TextInput(multiline=False)
self.add_widget(self.username)
self.add_widget(Label(text='password'))
self.password = TextInput(password=True, multiline=False)
self.add_widget(self.password)我们要求 GridLayout 在两列中管理其子项,并 为用户名和密码添加一个Label和一个。TextInput
运行上面的代码会给你一个应该看起来像这样的窗口:

尝试重新调整窗口大小,您将看到屏幕上的小部件根据窗口大小自行调整,您无需执行任何操作。这是因为小部件默认使用大小提示。
上面的代码不处理用户的输入,不进行验证或其他任何操作。Widget 我们将在接下来的部分中更深入地研究这一点以及规模和定位。
Last updated